248cc永利集团
加入收藏
 
返回旧站
首页
248cc永利集团
248cc永利集团
学院简介
学院领导
组织架构
学院文化
媒体师院
党建思政
支部设置
党建动态
理论学习
工会工作
统战工作
老协工作
规章制度
师资队伍
专家学者
硕博导师
教师名录
规章制度
师范教育改革
历史沿革
改革动态
教师资格认证
中学教育案例库
规章制度
本科生教育
专业简介
培养方案
教学研究
实践教学
规章制度
研究生教育
工作动态
学位点简介
培养方案
教育硕士中心
同等学力申硕
规章制度
科学研究
科研平台
科研成果
科研动态
学生工作
团学组织
学生动态
学子风采
毕业生工作
规章制度
合作发展
社会服务
合作机构
校友风采
社会捐赠
历史影像
资料下载
学生发展
教师发展
期刊目录
当前位置:
首页
>>
教育科学探索
>>
期刊目录
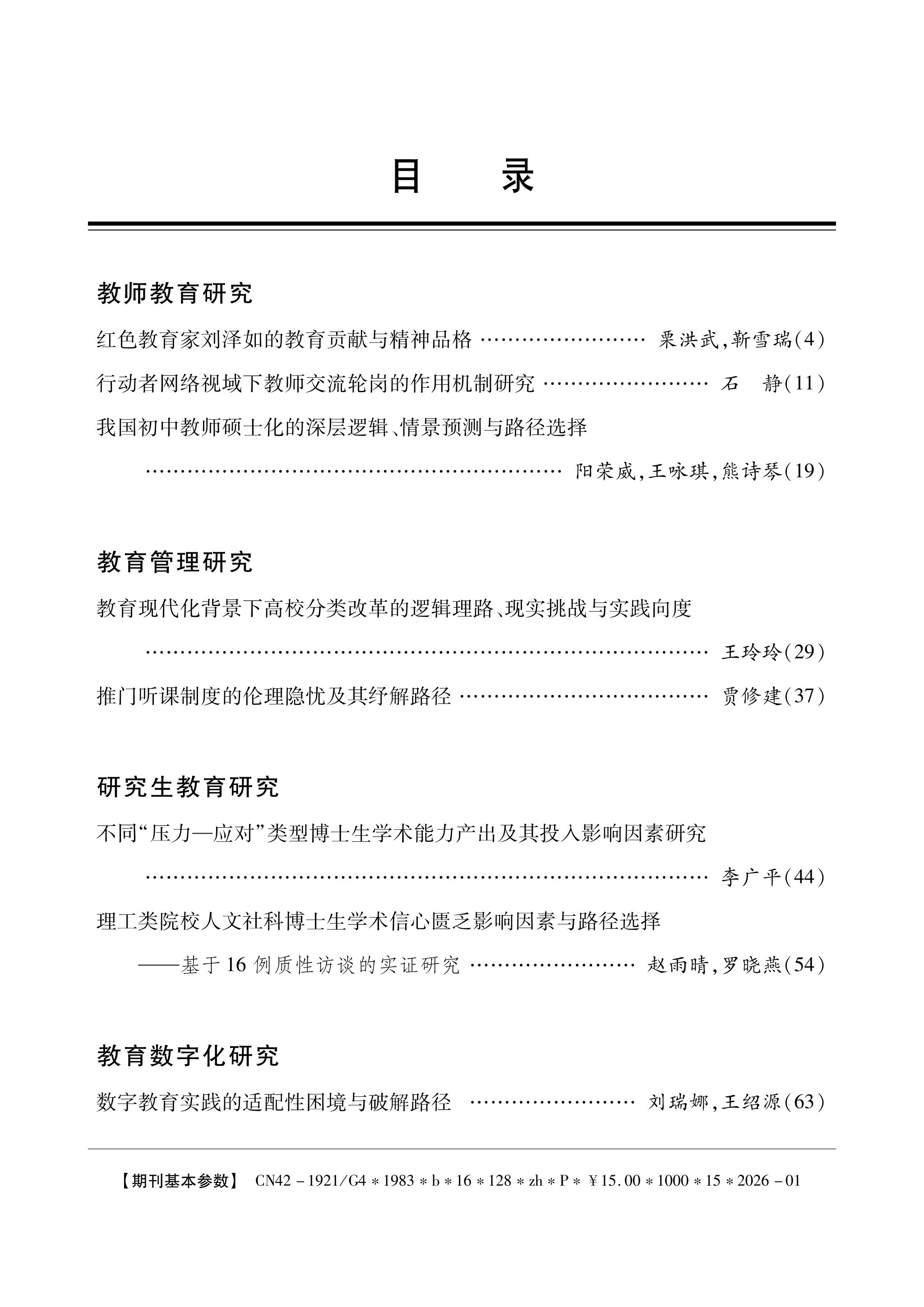
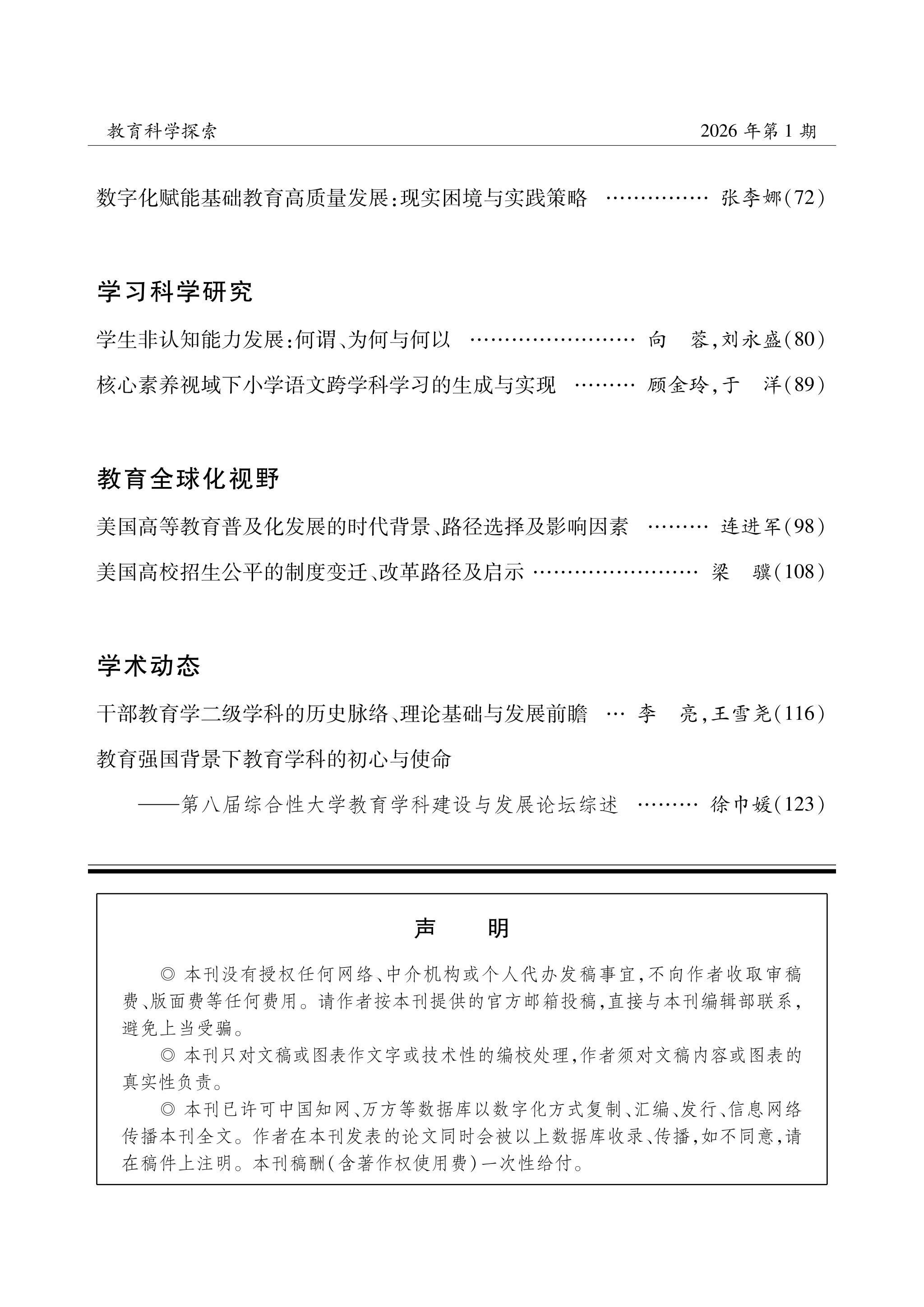
《教育科学探索》2026年第1期目录
编辑:张驰 信息来源: 发布日期:2026-01-30 点击数:
版权所有 © 248cc永利集团248cc永利集团(田家炳教育学院) All Rights Reserved
院办电话:027-88663361 学工办电话:027-88663592